Difference between CC1311P3 and CC1311R3 module
CC1311P3 module has two power outputs: +14 dBm at 169M, 433M, 868M, 915M and 1200Mhz and +20 dBm at 868M and 915MHz. The current at +20 dBm at 915 MHz for TX is 65 mA. The current at +14 dBm at 868 MHz for TX is 24.9mA. RX current at 868 MHz is 5.4 mA. It only have 7-mm × 7-mm RGZ VQFN48 (30 GPIOs).
CC1311R3 module has one power outputs: +14 dBm. The current at +14 dBm at 868 MHz for TX is 24.9mA. RX current at 868 MHz is 5.4 mA. It only have 7-mm × 7-mm RGZ VQFN48 (30 GPIOs) and 5-mm × 5-mm RKP VQFN40 (22 GPIOs).
CC1311P3 Pinout

CC1311R3 Pinout

The different between CC1311P3 and CC1311R3 Pinout table
| Pin | CC1311R3 | CC1311P3 |
| 1 | RF_P | NC |
| 2 | RF_N | NC |
| 3 | RX_TX | RF_P |
| 4 | X32K_Q1 | RF_N |
| 5 | X32K_Q2 | TX_20DBM_P |
| 6 | DIO_1 | TX_20DBM_N |
| 7 | DIO_2 | X32K_Q2 |
| 8 | DIO_3 | X32K_Q1 |
| 9 | DIO_4 | X32K_Q2 |
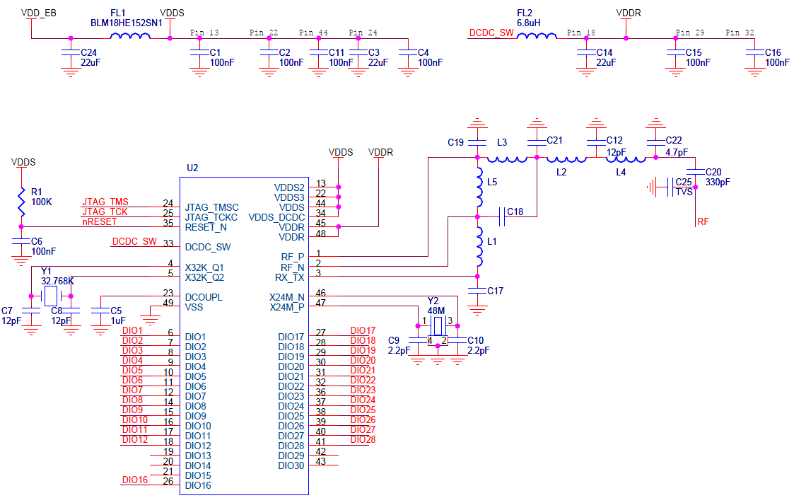
CC1311R3 module RF Circult

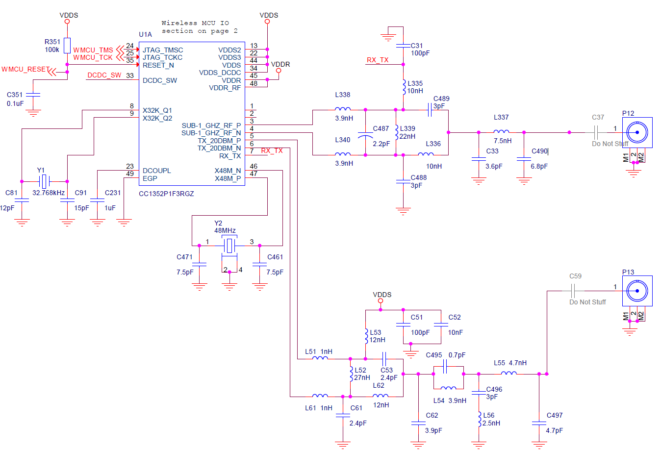
CC1311P3 module RF circuit

In common CC1311P3 and CC1311R3 module
Powerful 48-MHz Arm® Cortex®-M4 processor
352KB flash program memory
32KB of ultra-low leakage SRAM
8KB of Cache SRAM (Alternatively available as general-purpose RAM)
Programmable radio includes support for 2-(G)FSK, 4-(G)FSK, MSK, OOK, IEEE 802.15.4 PHY and MAC
Supports over-the-air upgrade (OTA)
Low power consumption
2.63 mA active mode, CoreMark®
55 μA/MHz running CoreMark
0.7 μA standby mode, RTC, 32KB RAM
0.1 μA shutdown mode, wake-up on pin
Wireless protocol support
mioty
Wireless M-Bus
SimpleLink™ TI 15.4-stack
6LoWPAN
Proprietary systems
High performance radio
-121 dBm for 2.5-kbps long-range mode
-120 dBm at 4.8 kbps narrowband mode, 433 MHz
-118 dBm at 9.6 kbps narrowband mode, 868 MHz
-110 dBm at 50 kbps, 802.15.4, 868 MHz
Down to 4 kHz receiver filter bandwidth
Regulatory compliance
Suitable for systems targeting compliance with these standards:
ETSI EN 300 220 Receiver Cat. 1.5 and 2, EN 303 131, EN 303 204
FCC CFR47 Part 15
ARIB STD-T108
MCU peripherals
Digital peripherals can be routed to any GPIO
Four 32-bit or eight 16-bit general-purpose timers
12-bit ADC, 200 kSamples/s, 8 channels
8-bit DAC
Analog Comparator
UART, SSI, I2C, I2S
Real-time clock (RTC)
Integrated temperature and battery monitor
Security enablers
AES 128-bit cryptographic accelerator
True random number generator (TRNG)
Additional cryptography drivers available in Software Development Kit (SDK)
Operating range
On-chip buck DC/DC converter
1.8-V to 3.8-V single supply voltage
-40 to +105°C